設為首頁
表格下載
ENGLISH
中文
首頁
概況公告
協會工作
政策法規
國際交流
國際模展
行業資訊
人才建設
質量標準
聯系我們
協會簡介
|
協會章程
|
協會制度及公告
|
組織結構
|
理事會
|
分支機構
|
領導成員
|
入會手續
|
協會通知
|
協會活動
|
圖片新聞
|
視頻新聞
|
專題報道
|
中國模具信息
|
基地建設
|
中國重點骨干模具企業
|
黨建工作
|
政策法規
|
行業規劃
|
相關文件
|
政策解讀
|
國際會議
|
國際組織
|
出國展覽
|
交流合作
|
中國國際模具技術和設備展覽會
|
同期活動
|
《中國模具信息》在線預覽
|
發展論壇
|
會員名錄
|
新技術、信息化
|
國內外行業信息
|
國家級重點模具研究機構
|
模具標準
|
行業規劃
|
中國模具專家介紹
|
企業專題活動
|
模具園區
|
國外行業信息
|
中國模協培訓基地
|
培訓信息
|
智庫專家
|
國家級新產品
|
專項工作
|
中國模協T/CDMIA標準
|
科技成果認定
|
模具標準及關聯
|
專利成果
|
當前位置:
首頁
>> 2021模具競賽 >>
競賽題庫(題庫有更新,請下載最新版)
>>詳細內容
相應專業題題庫:沖壓模具(通用方向)模塊、沖壓模具(車身方向)模塊
來源:
時間:
2021-08-24 09:16
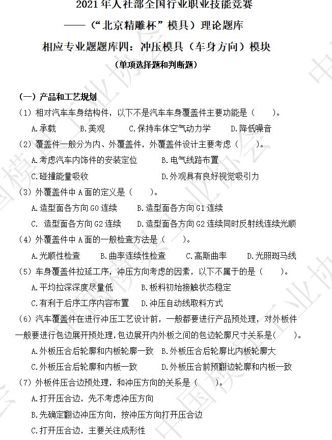
2021年人社部全國行業職業技能競賽
——(“北京精雕杯”模具)理論題庫
相應專業題題庫三:
沖壓模具(通用方向)模塊
(單項選擇題和判斷題)
相應專業題題庫
四:沖壓模具(車身方向)模塊
(單項選擇題和判斷題)
?
模具行業“十四五”發展綱要? ?100元/本? ? ?聯系電話:010-88356463
更多
首頁
|
協會概況
|
協會工作
|
聯系我們
中國模具工業協會主辦唯一官方網站
中國北京海淀區首體南路20號國興家園四號樓505,506室 郵編: 100044
電話:010-88356463 傳真:0086-10-88356461
電子郵件:
cdmia@cdmia.com.cn
網站:
http://www.cdmia.com.cn
京公網安備11010802040758號
京ICP備17039305號-1
版權所有中國模具工業協會,未經同意請勿轉載