|
國務院辦公廳關于印發生產者責任
延伸制度推行方案的通知
國辦發〔2016〕99號
各省、自治區、直轄市人民政府,國務院各部委、各直屬機構:
《生產者責任延伸制度推行方案》已經國務院同意,現印發給你們,請認真貫徹執行。
國務院辦公廳
2016年12月25日
(此件公開發布)
生產者責任延伸制度推行方案
生產者責任延伸制度是指將生產者對其產品承擔的資源環境責任從生產環節延伸到產品設計、流通消費、回收利用、廢物處置等全生命周期的制度。實施生產者責任延伸制度,是加快生態文明建設和綠色循環低碳發展的內在要求,對推進供給側結構性改革和制造業轉型升級具有積極意義。近年來,我國在部分電器電子產品領域探索實行生產者責任延伸制度,取得了較好效果,有關經驗做法應予復制和推廣。為進一步推行生產者責任延伸制度,根據《中共中央 國務院關于印發<生態文明體制改革總體方案>的通知》要求,特制定以下方案。
一、總體要求
(一)指導思想。全面貫徹黨的十八大和十八屆三中、四中、五中、六中全會精神,按照黨中央、國務院決策部署,緊緊圍繞統籌推進“五位一體”總體布局和協調推進“四個全面”戰略布局,牢固樹立創新、協調、綠色、開放、共享的發展理念,加快建立生產者責任延伸的制度框架,不斷完善配套政策法規體系,逐步形成責任明確、規范有序、監管有力的激勵約束機制,通過開展產品生態設計、使用再生原料、保障廢棄產品規范回收利用和安全處置、加強信息公開等,推動生產企業切實落實資源環境責任,提高產品的綜合競爭力和資源環境效益,提升生態文明建設水平。
(二)基本原則。
政府推動,市場主導。充分發揮市場在資源配置中的決定性作用,更好發揮政府規劃引導和政策支持作用,形成有利的體制機制和市場環境。
明晰責任,依法推進。強化法治思維,逐步完善生產者責任延伸制度相關法律法規和標準規范,依法依規明確產品全生命周期的資源環境責任。
有效激勵,強化管理。創新激勵約束機制,調動各方主體履行資源環境責任的積極性,形成可持續商業模式。加強生產者責任延伸制度實施的監督評價,不斷提高管理水平。
試點先行,重點突破。合理確定生產者責任延伸制度的實施范圍,把握實施的節點和力度。堅持邊試點、邊總結、邊推廣,逐步擴大實施范圍,穩妥推進相關工作。
(三)工作目標。到2020年,生產者責任延伸制度相關政策體系初步形成,產品生態設計取得重大進展,重點品種的廢棄產品規范回收與循環利用率平均達到40%。到2025年,生產者責任延伸制度相關法律法規基本完善,重點領域生產者責任延伸制度運行有序,產品生態設計普遍推行,重點產品的再生原料使用比例達到20%,廢棄產品規范回收與循環利用率平均達到50%。
二、責任范圍
(一)開展生態設計。生產企業要統籌考慮原輔材料選用、生產、包裝、銷售、使用、回收、處理等環節的資源環境影響,深入開展產品生態設計。具體包括輕量化、單一化、模塊化、無(低)害化、易維護設計,以及延長壽命、綠色包裝、節能降耗、循環利用等設計。
(二)使用再生原料。在保障產品質量性能和使用安全的前提下,鼓勵生產企業加大再生原料的使用比例,實行綠色供應鏈管理,加強對上游原料企業的引導,研發推廣再生原料檢測和利用技術。
(三)規范回收利用。生產企業可通過自主回收、聯合回收或委托回收等模式,規范回收廢棄產品和包裝,直接處置或由專業企業處置利用。產品回收處理責任也可以通過生產企業依法繳納相關基金、對專業企業補貼的方式實現。
(四)加強信息公開。強化生產企業的信息公開責任,將產品質量、安全、耐用性、能效、有毒有害物質含量等內容作為強制公開信息,面向公眾公開;將涉及零部件產品結構、拆解、廢棄物回收、原材料組成等內容作為定向公開信息,面向廢棄物回收、資源化利用主體公開。
三、重點任務
綜合考慮產品市場規模、環境危害和資源化價值等因素,率先確定對電器電子、汽車、鉛酸蓄電池和包裝物等4類產品實施生產者責任延伸制度。在總結試點經驗基礎上,適時擴大產品品種和領域。
(一)電器電子產品。制定電器電子產品生產者責任延伸政策指引和評價標準,引導生產企業深入開展生態設計,優先應用再生原料,積極參與廢棄電器電子產品回收和資源化利用。
支持生產企業建立廢棄電器電子等產品的新型回收體系,通過依托銷售網絡建立逆向物流回收體系,選擇商業街區、交通樞紐開展自主回收試點,運用“互聯網+”提升規范回收率,選擇居民區、辦公區探索加強垃圾清運與再生資源回收體系的銜接,大力促進廢棄電器電子產品規范回收、利用和處置,保障數據信息安全。率先在北京市開展廢棄電器電子產品新型回收利用體系建設試點,并逐步擴大回收利用廢棄物范圍。
完善廢棄電器電子產品回收處理相關制度,科學設置廢棄電器電子產品處理企業準入標準,及時評估廢棄電器電子產品處理目錄的實施效果并進行動態調整。加強廢棄電器電子產品處理基金征收和使用管理,建立“以收定支、自我平衡”的機制。強化法律責任,完善申請條件,加強信息公開,進一步發揮基金對生產者責任延伸的激勵約束作用。
(二)汽車產品。制定汽車產品生產者責任延伸政策指引,明確汽車生產企業的責任延伸評價標準,產品設計要考慮可回收性、可拆解性,優先使用再生原料、安全環保材料,將用于維修保養的技術信息、診斷設備向獨立維修商(包括再制造企業)開放。鼓勵生產企業利用售后服務網絡與符合條件的拆解企業、再制造企業合作建立逆向回收利用體系,支持回收報廢汽車,推廣再制造產品。探索整合汽車生產、交易、維修、保險、報廢等環節基礎信息,逐步建立全國統一的汽車全生命周期信息管理體系,加強報廢汽車產品回收利用管理。
建立電動汽車動力電池回收利用體系。電動汽車及動力電池生產企業應負責建立廢舊電池回收網絡,利用售后服務網絡回收廢舊電池,統計并發布回收信息,確保廢舊電池規范回收利用和安全處置。動力電池生產企業應實行產品編碼,建立全生命周期追溯系統。率先在深圳等城市開展電動汽車動力電池回收利用體系建設,并在全國逐步推廣。
(三)鉛酸蓄電池、飲料紙基復合包裝。對鉛酸蓄電池、飲料紙基復合包裝等產業集中度較高、循環利用產業鏈比較完整的特定品種,在國家層面制定、分解落實回收利用目標,并建立完善統計、核查、評價、監督和目標調節等制度。
引導鉛酸蓄電池生產企業建立產品全生命周期追溯系統,采取自主回收、聯合回收或委托回收模式,通過生產企業自有銷售渠道或專業企業在消費末端建立的網絡回收鉛酸蓄電池,支持采用“以舊換新”等方式提高回收率。備用電源蓄電池、儲能用蓄電池報廢后交給專業企業處置。探索完善生產企業集中收集和跨區域轉運方式。率先在上海市建設鉛酸蓄電池回收利用體系,規范處理利用采取“銷一收一”模式回收的廢鉛酸蓄電池。
開展飲料紙基復合包裝回收利用聯盟試點。支持飲料紙基復合包裝生產企業、灌裝企業和循環利用企業按照市場化原則組成聯盟,通過灌裝企業銷售渠道、現有再生資源回收體系、循環利用企業自建網絡等途徑,回收廢棄的飲料紙基復合包裝。鼓勵生產企業根據回收量和利用水平,對回收鏈條薄弱環節給予技術、資金支持,推動實現回收利用目標。
四、保障措施
(一)加強信用評價。建立電器電子、汽車、鉛酸蓄電池和包裝物4類產品骨干生產企業落實生產者責任延伸的信用信息采集系統,并與全國信用信息共享平臺對接,對嚴重失信企業實施跨部門聯合懲戒。建立4類產品骨干生產企業履行生產者責任延伸情況的報告和公示制度,并率先在部分企業開展試點。建立生產者責任延伸的第三方信用認證評價制度,引入第三方機構對企業履責情況進行評價核證。定期發布生產者責任延伸制度實施情況報告。
(二)完善法規標準。加快修訂循環經濟促進法、報廢汽車回收管理辦法、廢棄電器電子產品回收處理管理條例,適時制定鉛酸蓄電池回收利用管理辦法、新能源汽車動力電池回收利用暫行辦法、強制回收產品和包裝物名錄及管理辦法、生產者責任延伸評價管理辦法。建立完善產品生態設計、回收利用、信息公開等方面標準規范,支持制定生產者責任延伸領域的團體標準。開展生態設計標準化試點。建立統一的綠色產品標準、認證、標識體系,將生態設計產品、再生產品、再制造產品納入其中。
(三)加大政策支持。研究對開展生產者責任延伸試點的地區和相關企業創新支持方式,加大支持力度。鼓勵采用政府和社會資本合作(PPP)模式、第三方服務方式吸引社會資本參與廢棄產品回收利用。建立綠色金融體系,落實綠色信貸指引,引導銀行業金融機構優先支持落實生產者責任延伸制度的企業,支持符合條件的企業發行綠色債券建設相關項目。通過國家科技計劃(專項、基金等)統籌支持生態設計、綠色回收、再生原料檢測等方面共性關鍵技術研發。支持生產企業、資源循環利用企業與科研院所、高等院校組建產學研技術創新聯盟。
(四)嚴格執法監管。開展再生資源集散地專項整治,取締非法回收站點。加強對報廢汽車、廢棄電器電子產品拆解企業的資質管理,規范對鉛酸蓄電池等特殊品種的管理。嚴格執行相關法律法規和標準,依法依規處置達不到環境排放標準和安全標準的企業,查處無證經營行為。建立定期巡視和抽查制度,持續打擊非法改裝、拼裝報廢車和非法拆解電器電子產品等行為。
(五)積極示范引導。加大再生產品和原料的推廣力度,發揮政府等公共機構的帶頭示范作用,實施綠色采購目標管理,擴大再生產品和原料應用,率先建立規范、通暢、高效的回收體系。遴選一批生產者責任延伸制度實施效果較好的項目進行示范推廣。加強生產者責任延伸方面的輿論宣傳,普及綠色循環發展理念,引導社會公眾自覺規范交投廢物,積極開展垃圾分類,提高生態文明意識。
各地區、各部門要高度重視推行生產者責任延伸制度的重要意義,加強組織領導,扎實推進工作。發展循環經濟工作部際聯席會議要把推行生產者責任延伸制度作為重要工作內容,加強頂層設計,統籌推進各項工作。國家發展改革委要細化實施方案,制定時間表、路線圖,加強統籌協調和分類指導,重大情況及時向國務院報告??萍疾俊⒐I和信息化部、財政部、環境保護部、住房城鄉建設部、商務部、人民銀行、工商總局、質檢總局、國務院法制辦等部門要密切配合、形成合力,按照職責分工抓好落實。各地區要根據本地實際抓好具體實施,有力推進生產者責任延伸工作。
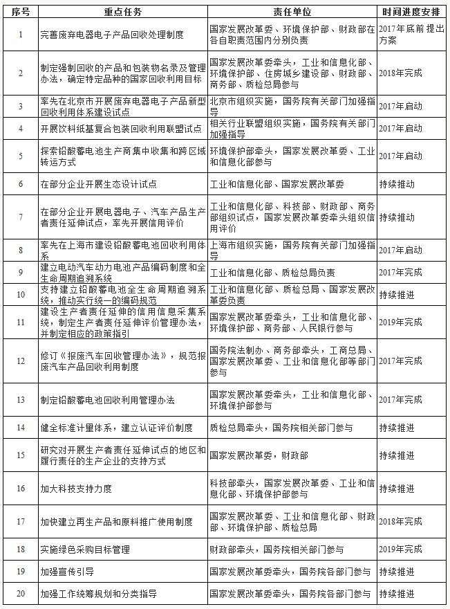
附件:重點任務分工及進度安排表
附件
重點任務分工及進度安排表
|